中国乒协发布国家乒乓球队教练团队名单 秦志戬拟担任总教练

当一支王者之师站在新的起跑线上,人们最关心的往往不是他们曾经赢得多少荣誉,而是谁将带领他们迈向下一次巅峰。中国乒乓球队再次站在巴黎奥运周期的关键节点上,中国乒协正式发布国家乒乓球队教练团队名单,其中秦志戬拟担任总教练这一信息格外醒目。这不仅是一则人事任命的消息,更像是一场关于传承与变革、稳定与创新的宣告,引发外界对国乒未来走势的广泛关注。

中国乒协发布国家乒乓球队教练团队名单 秦志戬拟担任总教练

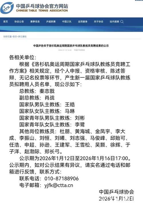
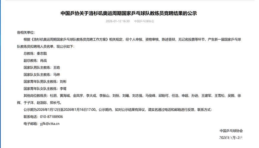
从整体来看,中国乒协发布的新一届国家乒乓球队教练团队名单,是在系统梳理队伍结构、科学评估备战形势后做出的集中调整。名单释放出的信号非常清晰——在继续保持中国乒乓球项目世界领先优势的通过优化教练梯队结构、强化项目统筹与技战术创新,为未来几年国际大赛特别是奥运会保驾护航。在这样的背景下,秦志戬拟担任总教练就不仅仅是个人职业生涯的晋升,更是在当前竞争格局下,中国乒乓球队对“中枢大脑”和“决策核心”的一次再设计。

如果回顾中国乒乓球队的发展历程,不难发现每一次教练团队的重大调整背后,往往对应着国际乒坛格局的微妙变化与项目发展阶段的转换。无论是以刘国梁为代表的管理团队改革,还是对男女队教练组的多次优化,根本目的都在于确保中国乒乓球队在技术潮流、竞赛规则变化和对手实力提升的多重压力下,始终保持领先半步的战略主动权。此次中国乒协发布的教练团队名单,其核心任务就是在新周期中构建一个更加高效、协同、专业分工明确的执教体系,而总教练角色的重新聚焦就是这一体系的关键枢纽。

在很多球迷印象中,秦志戬既是“场边吼得最用力的那个人”,也是“关键时刻能冷静下达战术指令的那个人”。事实上,他长期担任国乒男队主教练,参与和见证了马龙、樊振东等一批核心主力的成长与蜕变。从一线主教练到拟任总教练,身份的转换意味着他不仅要继续关注运动员个人状态,更要从更高维度统筹男队女队、单打双打、混双与团体项目的整体布局。这要求他在对技战术细节保持敏感的还要具备对国际格局、人才结构、训练体系与心理建设的全盘把控能力。

中国乒协发布国家乒乓球队教练团队名单 秦志戬拟担任总教练

从执教风格上看,秦志戬的特点在于兼顾严格管理与情感沟通。他一方面强调训练强度、执行细节和临场纪律,另一方面又非常重视与球员建立信任纽带,这在高压赛场环境中尤为重要。有媒体曾经记录过一个细节 某次关键决赛局间暂停时,他没有连珠炮式地说一堆战术,而是先让队员深呼吸,用一两句简短的话帮助对方稳定情绪,然后再点出对手发球落点变化的小细节。这种既懂技术又懂心理的指导方式,正是现代高水平教练的必备素质,也是他被中国乒协推到更高位置的重要基础。

中国乒协发布国家乒乓球队教练团队名单 秦志戬拟担任总教练

以某场世界大赛为例,当时国乒主力在决赛前几局中陷入被动,对手利用新材料球与旋转变化,打乱了中国选手节奏。技术层面看,这并不是中国队完全不了解的套路,问题更多在于选手在连续应对变化时的心理波动和临场执行。局间指导时,秦志戬提出的不是复杂的战术体系,而是用三点极简思路重构选手的比赛节奏 包括发球上抢的节奏调整、接发球落点的预判优先级以及前三板后第一拍的线路选择。最终比赛实现逆转,从过程上可以看出,他在关键时刻的判断能力与决策效率,是总教练所需要的那种“高压下依然清醒”的综合素质。

从团队构架的角度来看,中国乒协此次公布国家队教练团队名单,并不是简单地在原有框架上加一个“总教练”头衔,而是在整体设计中,通过明确角色分工和上下衔接关系来提升团队运转效率。总教练更像是一位“总设计师”和“总协调者”,下面则有各项目主教练、专项技术教练、体能教练、康复师、数据分析人员等。这样的分层结构使得每个环节都有专人负责,而总教练负责在重大赛事策略、人员调整、技战术路线和整体训练规划上做出最后把关。秦志戬拟担任这一角色,意味着他要在不同专业组之间进行资源调度,从而形成一个高效闭环。

值得注意的是,在国际乒坛竞争日益激烈的当下,“别人研究中国队”已成为常态,各国队伍越来越重视数据分析与针对性部署,这使得中国队也必须不断迭代自己的训练理念与技术体系。新教练团队的组建与总教练的拟任,本质上是为了让国乒在创新与保守之间找到更好的平衡点 一方面要坚守中国队在基本功、速度质量、战术多样性上的传统优势,另一方面要在球材变化、规则调整、若干新兴打法的应对和青少年培养模式上持续创新。秦志戬此前就多次强调,不能仅停留在“守住优势”,而是要主动引领技战术发展趋势,这与总教练在战略层面所需要的前瞻视角高度契合。

在人才梯队建设方面,中国乒协此次公布教练团队名单,也被解读为是在“教练层面进行新老交替”的一次重要实践。一部分经验丰富的前辈继续坐镇压阵,同时也给中生代教练提供成长空间。这与运动员梯队建设思路高度一致 从主力阵容到替补阵容,再到青年队与后备队,都需要形成一个层层递进的生态。作为拟任总教练,秦志戬需要做的不仅是如何指挥现有主力赢得比赛,还要考虑三年后、五年后中国队的主力框架由谁构成,教练与运动员之间如何形成稳定而健康的传承链条。

从管理视角再看,中国乒协发布国家乒乓球队教练团队名单,也折射出协会在治理结构上的持续优化。一方面通过明确岗位、厘清职责,减少“模糊地带”和“重复指挥”的情况;另一方面则通过制度化选拔与考核机制,让教练岗位更加专业化、职业化。总教练拟任人选的确定,往往经历从执教成绩、团队口碑、职业操守到国际经验多个维度的权衡。这种多维度评估的背后,是中国乒乓球长期形成的成熟管理体系,而秦志戬凭借多年国家队一线带队经验,在这一体系中逐步积累起足够的信任与声望。

中国乒协发布国家乒乓球队教练团队名单 秦志戬拟担任总教练

任何人事调整都不可能在一夜之间给出全部答案。秦志戬拟担任总教练意味着更多期待,也意味着更大压力。从外界角度看,人们会用未来几届世界大赛和奥运会的成绩来评估这一次教练团队构建是否成功;从队内角度看,更重要的是在日常训练和内部管理中,能否真正将队伍整体状态保持在高位,并在面对突发情况时保持应变能力。例如,当关键选手遭遇伤病,或者年轻队员突然爆发但经验不足,总教练如何在稳定与冒险之间做出选择,这些都需要在实践中给出答案。

综上来看,中国乒协发布国家乒乓球队教练团队名单,并拟由秦志戬担任总教练,是在充分评估现实需求与未来挑战基础上做出的系统性安排。这既是对其个人能力与贡献的认可,也是中国乒乓球队在新周期中寻求持续领先的一次重要布局。通过清晰的角色定位、合理的团队结构以及面向未来的技战术规划,国乒有望在新的国际环境下继续保持强势。而秦志戬需要做的,是在已经无比辉煌的历史背景之上,带领这支王者之师完成又一次自我超越,让“国家乒乓球队教练团队名单”这几个看似冰冷的字背后,延续属于中国乒乓球的热血故事。